10月22日至23日,由中国工程院土木、水利与建筑工程学部指导,中国土木工程学会主办的中国土木工程学会2024年学术年会、第二十届中国土木工程詹天佑奖颁奖大会在苏州举行。
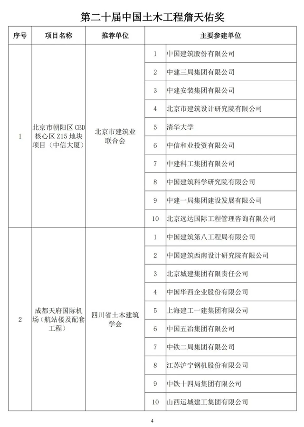
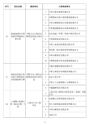
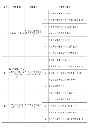
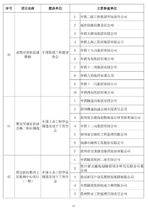
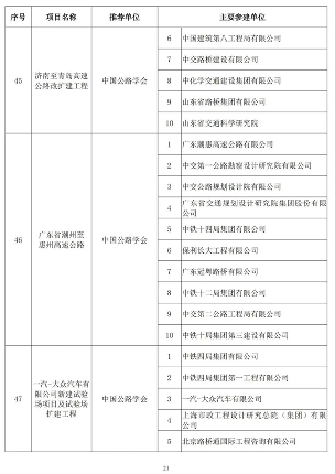
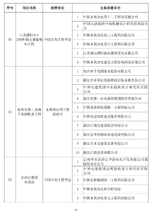
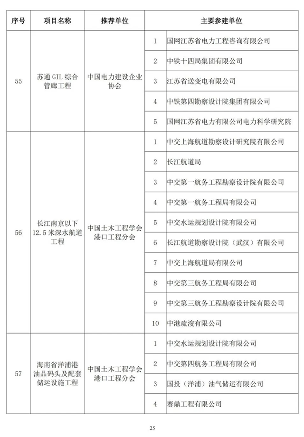
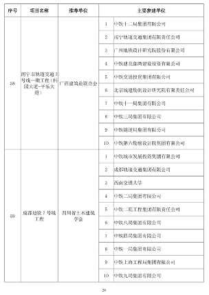
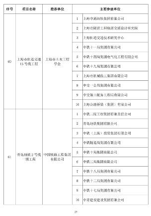
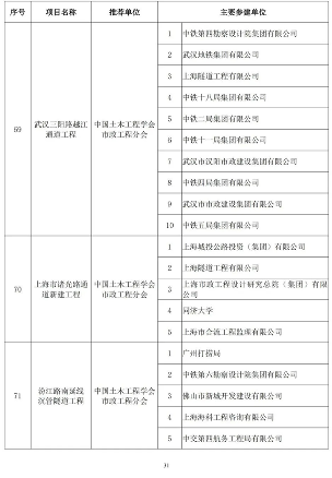
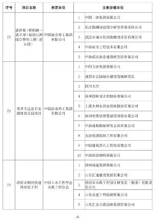
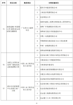
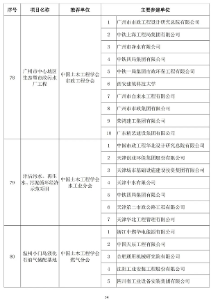
会议对第二十届中国土木工程詹天佑奖89项获奖工程进行表彰,其中,北京至张家口高速铁路工程获第二十届中国土木工程詹天佑奖特等奖。

住建部、交通运输部、水利部、中国工程院、国铁集团等主管单位领导,中国工程院院士,中建集团、中国建研院、中国中铁、中国铁建、中国交建、上海建工集团等行业骨干企业负责人,中国土木工程学会理事、会员和学会分支机构代表,各省市土木学会代表和来自全国土木工程科技工作者等参与会议。
詹天佑奖是专门为纪念中国近代铁路工程专家詹天佑而命名的全国性奖项,旨在表彰奖励科技创新与新技术应用成绩显著的土木工程建设项目,是中国土木工程领域科技创新的最高奖项。
2024
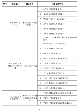
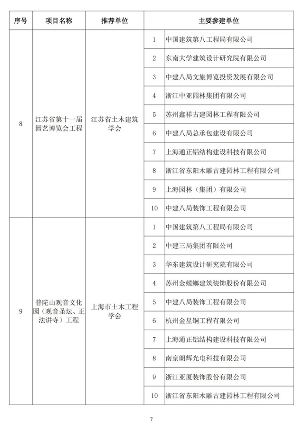
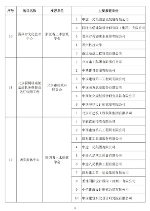
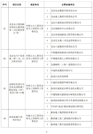
第二十届中国土木工程詹天佑奖获奖名单


































